供稿丨外事处 国际教育学院 文字丨苏武江 照片丨茹蓓 审校丨魏双飞 李娟
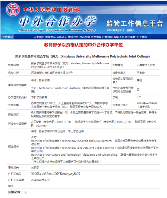
近日,德赢ac米兰官方合作vwin与澳大利亚墨尔本理工学院合作举办的中外合作办学机构——“德赢ac米兰官方合作vwin墨尔本联合学院”正式获得教育部批准。这是我校首个中外合作办学机构,也是河南省首个中澳合作办学机构,标志着我校在国际化办学道路上迈出了具有里程碑意义的一步,为中澳教育交流合作开启全新篇章。
该机构紧密对接国家和我省战略性新兴产业发展需求,聚焦高端应用型人才培养,引进澳大利亚优质教育资源,开设人工智能、数据科学与大数据技术、酿酒工程3个专业,实施国内普通本科教育和澳大利亚学士学位教育。学生将同时注册中澳两国高校学籍,达到毕业要求者获得中澳双方本科文凭和学士学位,且获得澳方学位不以出国学习一段时间为必要条件,实现不出国的留学。学院年度招生计划初步核定为300人,全部纳入国家普通高等教育招生计划,2026年将正式启动首届招生工作。
该机构从筹划到获批,凝聚了我校和澳大利亚墨尔本理工学院领导层和相关单位的诸多心血,合作双方多次就拟合作领域、管理架构、教学管理及人员选派等方面深入交换意见。2025年12月,党委书记王孝俊带队访问该校,就管理委员会组成及沟通机制、招生及宣传工作、双方教学人员选派、课程设置和颁发外方证书条件等事宜深入磋商,签订教育深入合作协议。双方确定4月份澳方学生代表到校交流,推动中澳双方学生互访,助力项目首期招生工作,为机构获批奠定坚实基础。
该机构的获批,是我校积极响应国家教育对外开放战略,落实河南省教育强省规划的重要举措,将有力助推学校应用型学科建设,深化中澳教育领域务实合作,服务地方经济社会发展。学校将致力于将该机构建设成为特色鲜明、具有显著影响力的高水平中外合作教育机构,以高水平教育对外开放助力我省高等教育事业高质量发展。


